FAQ
Здесь собраны часто задаваемые вопросы.
Как подключиться?
Откройте чат с ботом и отправьте команду /start. Дальше бот пошагово проведёт вас по подключению.
Для работы бота нужен компьютер?
Нет. Бот работает через Telegram, поэтому подойдёт смартфон, планшет или компьютер с доступом к мессенджеру и интернету.
Пользуетесь ли вы сами этим ботом?
Да. Мы сами используем бота и дорабатываем проект на основе собственного опыта и обратной связи пользователей.
Можете ли вы вывести деньги с моего счёта на бирже?
Нет. Вывод средств остаётся под вашим контролем. Для API-ключей достаточно торговых прав без разрешения на вывод.
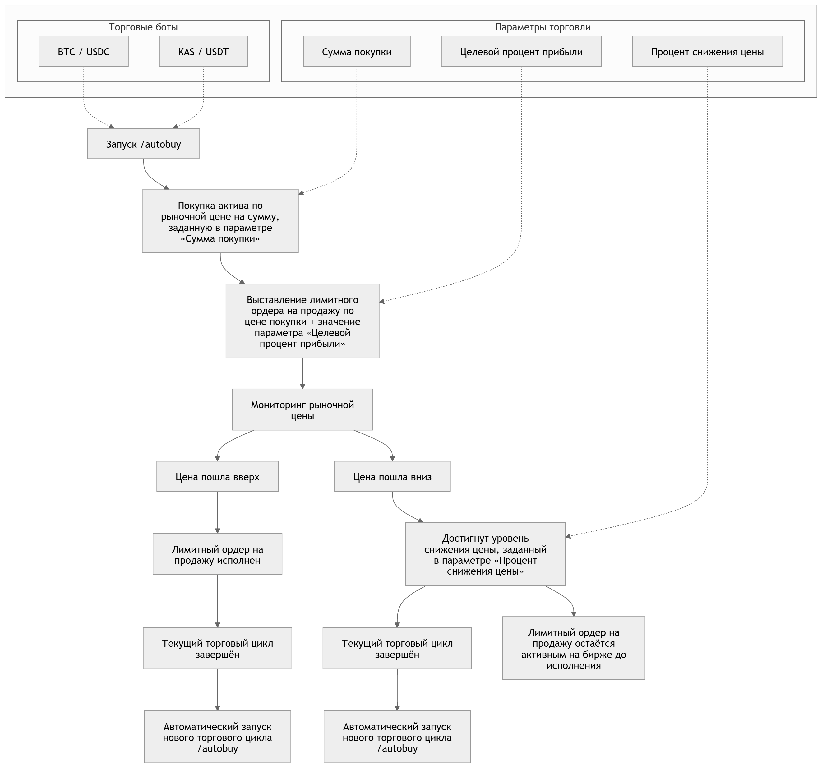
По какому принципу торгует бот?
Бот покупает актив на заданную сумму (USDT/USDC) и выставляет лимитный ордер на продажу выше цены входа.
-
Если продажа исполняется
Бот фиксирует прибыль и начинает новый цикл с теми же настройками. -
Если цена падает на заданный процент
Бот докупает по стратегии и перестраивает позицию под новое движение рынка.
Бот постоянно отслеживает цену и делает это автоматически, без вашего постоянного участия.
Ниже показан торговый цикл бота в виде блок-схемы.

Почему эта стратегия превосходит «Buy and hold» или «DCA»?
Потому что стратегия работает не только на росте, но и на волатильности. Бот докупает при снижении цены и фиксирует прибыль на отскоках, поэтому может находить рабочие циклы даже в боковом рынке.
Могу ли я также торговать вручную?
Да. Но вручную эта стратегия требует постоянного внимания, расчётов и контроля ордеров. Бот автоматизирует эти действия и снижает риск ошибок.
Может ли бот «слить» депозит?
Нет. Бот не использует маржу или кредитное плечо. Основной риск — перевести значительную часть USDT/USDC в KAS/BTC при длительном падении цены, но механики «обнуления» за счёт плеча здесь нет.
Могу ли я выставить ордер на весь депозит?
Да. Но в этом случае почти весь ваш USDT/USDC может быть переведён в актив, и часть средств надолго останется в позиции.
Разбивайте депозит на 50–60 частей, чтобы уменьшить риски и дать боту больше гибкости при усреднении и выставлении ордеров.
Какую сумму депозита лучше всего держать на кошельке?
Рекомендуемый минимум: от 1000 USDT для торговли KAS и от 2000 USDC для торговли BTC.
Можно начать и с меньшей суммы, но с таким депозитом стратегии обычно хватает гибкости при колебаниях рынка.
Могу ли я хранить свои активы на холодном кошельке?
Рабочий депозит для торговли должен находиться на бирже на спотовом счёте. Иначе бот не сможет быстро выставлять и исполнять ордера.
- Основной торговый объём держите на бирже.
- Избыточные средства, которые не участвуют в торговле, можно хранить на холодном кошельке.
Почему именно Kaspa (KAS) и Bitcoin (BTC)?
- Kaspa — актив с сильной рыночной динамикой и интересным для нас потенциалом.
- Bitcoin — наиболее ликвидный и устойчивый актив этого сегмента.
Можете ли вы создать бота для других монет?
Технически да. Но сейчас мы считаем Kaspa и Bitcoin наиболее подходящими активами для этой модели, поэтому новые монеты пока не планируем.
Почему именно MEXC?
У MEXC высокий оборот по Kaspa, низкие комиссии и подходящая ликвидность для этой стратегии.
Как биржа MEXC относится к торговле с помощью бота?
Нормально. Торговля через бота на MEXC является легитимным сценарием и не противоречит работе биржи.
Могу ли я отменить ордера вручную?
Да. После ручной отмены бот увидит изменения и обновит свои ордера в системе.
Рекомендуем воздержаться от ручной отмены
Если отменить ордер раньше времени, можно зафиксировать убыток и нарушить ход стратегии.
Куда я могу направить свои предложения по боту?
Отправляйте предложения, идеи и пожелания в ЛС: @CryptoBotAssist
Мы просматриваем все сообщения.